中央人民政府门户网站
|
陕西省人民政府
|
西安市人民政府
今日天气:
灞桥区气象局发布:今天晚上:阴,-1℃~7℃,风向:东北偏北风1-2级。
长者专版
无障碍浏览
登录
退出
注册
本站支持IPV6
首页
新闻中心
政务公开
政务服务
政民互动
走进灞桥
专题专栏
首页
/
政务公开
/
财政信息
/
财政预决算
/
2018年
/
区级部门(单位)财政预决算
/
2018年部门决算公开目录
/
正文
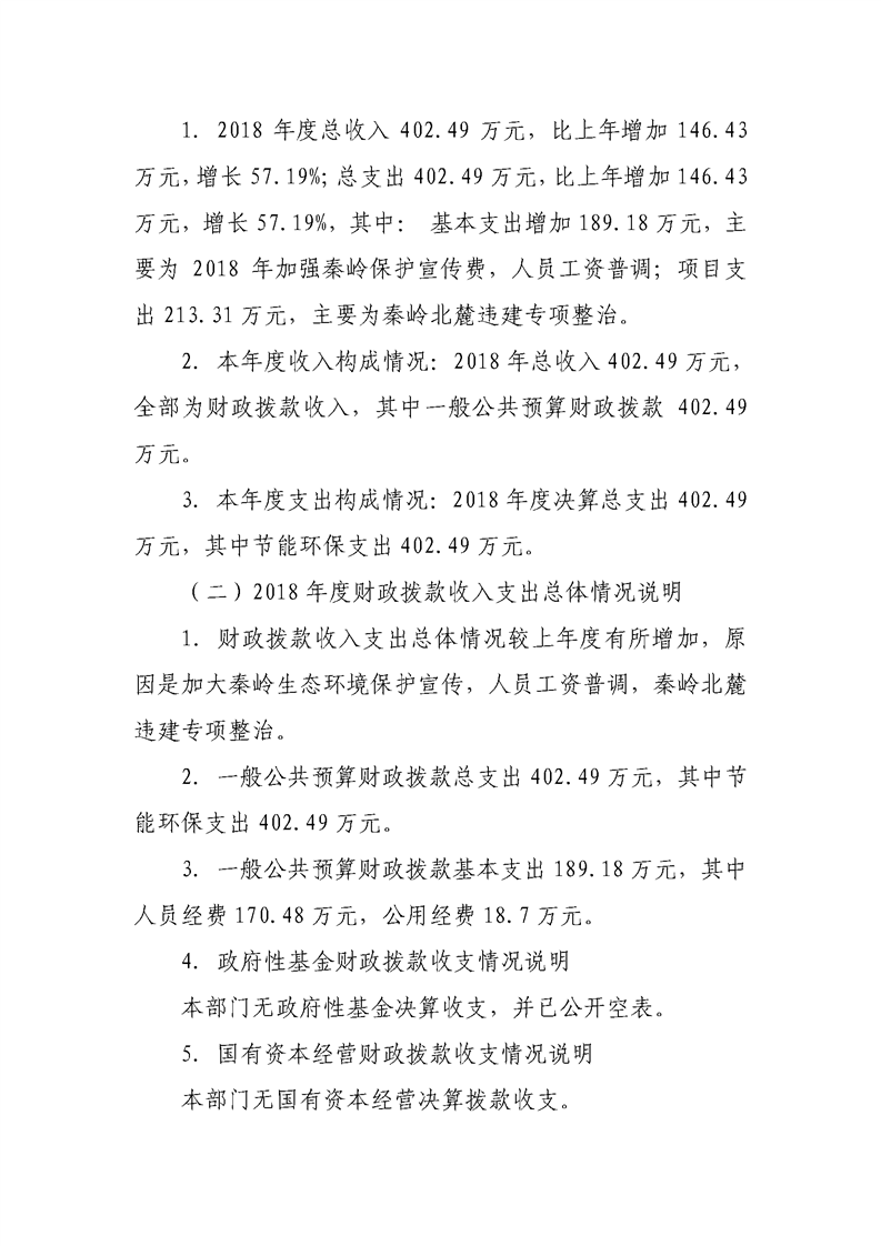
灞桥区秦岭生态环境保护管理委员会办公室2018年度部门决算说明
来源:灞桥区财政局
发布时间:2019-09-26 15:19
浏览次数:
打印
保存
字体:
大
中
小
分享:
扫一扫在手机查看当前页