灞桥区气象局发布:今天晚上:阴,-1℃~7℃,风向:东北偏北风1-2级。
“全民医保手牵手 医保护航心连心”,灞桥医保”好声音“ ——新生儿参保篇《守护》
居民医保我来说——西安市新生儿医疗保险参保缴费政策解读
居民医保我来说——西安市城乡居民医保门诊统筹政策解读
医保政策解读——灞桥医保带您详细了解西安市城乡居民医保待遇(门诊篇)
医保政策解读——西安市城乡居民医保待遇(住院篇)
医保政策解读——灞桥医保带您详细了解西安市城乡居民医保待遇(医疗救助篇)
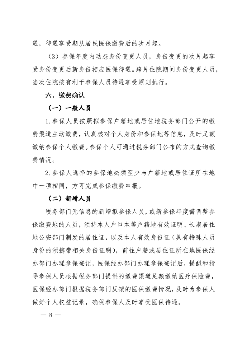
医保政策解读——灞桥医保带您了解不同人群参加居民医保待遇享受期有多久?
医保知识我来讲——西安市生育医疗待遇政策优化调整解读
居民医保我来说——西安市城乡居民医保门诊“两病”政策解读