陕西省人民政府办公厅关于印发开展基层政务公开标准化规范化试点工作实施方案的通知
陕政办发〔2017〕70号
各市、县、区人民政府,省人民政府各工作部门、各直属机构:
《陕西省开展基层政务公开标准化规范化试点工作实施方案》已经省政府同意,现印发给你们,请认真贯彻执行。
陕西省人民政府办公厅
2017年8月11日
陕西省开展基层政务公开标准化规范化试点工作实施方案
为切实做好基层政务公开标准化规范化试点工作,提升全省政务公开工作整体水平,根据《国务院办公厅关于印发开展基层政务公开标准化规范化试点工作方案的通知》(国办发〔2017〕42号),结合开展相对集中行政许可权改革试点要求,制订本实施方案。
一、总体要求
认真落实党中央、国务院和省委、省政府关于全面推进政务公开的决策部署,以涉及群众利益、社会普遍关注的领域为重点,围绕权力运行全流程、政务服务全过程,全面梳理公开事项,细化公开内容,强化公开平台建设,探索高效便捷的公开方式,形成可复制、可推广、可考核的基层政务公开工作标准和规范,全面提高政务公开标准化规范化水平。
二、试点范围
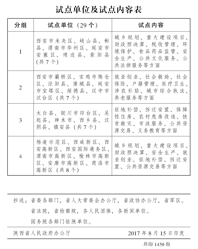
在国务院办公厅确定的西安市未央区等7个试点县(区)的基础上,增加西安市灞桥区等22个市(县、区、开发区、示范区、新区)(以下简称试点单位),同步开展试点工作。重点围绕城乡规划、重大建设项目、公共资源交易、财政预决算、安全生产、税收管理、征地补偿、拆迁安置、保障性住房、农村危房改造、环境保护、公共文化服务、公共法律服务、扶贫救灾、食品药品监管、城市综合执法、就业创业、社会保险、社会救助、养老服务、户籍管理、涉农补贴、义务教育、医疗卫生、市政服务等方面开展试点工作(《试点单位及试点内容表》附后)。各试点单位在做好试点工作的同时,可以结合实际适当增加试点内容。
三、重点任务
(一)梳理汇总公开事项清单。各试点单位要深刻领会《中共中央办公厅国务院办公厅关于全面推进政务公开工作的意见》(中办发〔2016〕8号)及《国务院办公厅印发〈关于全面推进政务公开工作的意见〉实施细则的通知》(国办发〔2016〕80号)的精髓要义,准确把握政务公开的具体要求。对试点领域涉及的工作职责和工作内容,结合本级权力责任清单和公共服务事项清单,进行全面梳理汇总,将工作业务相关内容以条目形式逐项分类,明确事项名称,形成政务公开事项清单。事项梳理要坚持“以公开为常态,不公开为例外”的原则,除有明确规定不予公开的事项外,其余事项均应列入政务公开事项清单,力求公开事项全面精准、分类科学、名称规范、指向明确。
(二)编制公开事项标准目录。依照政务公开事项清单,对照决策、执行、管理、服务、结果公开(以下简称“五公开”)要求,逐项逐环节梳理公开内容,明确每一项公开内容的责任主体、规定时限、公开方式、公开程度标准等要素,每一项试点领域汇总编制一套政务公开事项标准目录,并实行动态调整。决策公开要重点落实决策前预公开、决策时会议公开、决策后政策文件及解读材料公开要求;执行公开要重点公开执行措施、实施步骤、责任分工、监督方式,定期公布工作进展和取得成效、后续举措;管理公开要重点落实行政执法公示制度,公开职责权限、执法依据、裁量基准、执法流程、执法结果、救济途径等,全面公开相关的行政监管信息;服务公开要重点对试点领域中涉及的审批、服务事项,公开要素统一的办事指南,公开办事过程和结果;结果公开要重点公开重大决策、重要政策特别是发展规划、政府工作报告、政府决定事项的贯彻落实结果。
(三)统筹用好各类政务公开平台。充分发挥政府网站信息公开第一平台作用,按照国务院办公厅《政府网站发展指引》(国办发〔2017〕47号)要求,推进政府网站标准化、规范化、集约化建设工作,公开事项标准目录中涉及的内容全部通过试点单位政府网站集中、统一、规范发布。加强区域内广播、电视、报纸等传统媒体和微博、微信、党政移动客户端等政务新媒体的协同联动,充分发挥公示栏、便民服务窗口的作用,针对不同的受众和不同的信息需求选择合适的发布手段,重大事项应采用全媒体发布的形式扩大知晓。将试点工作与“互联网+政务服务”体系建设工作相结合,提升网上办事大厅和实体政务大厅建设管理的标准化规范化水平。
(四)建立政务公开工作规程。总结事项梳理、目录编制、信息公开、平台建设管理等试点工作实践经验,建立规范性、操作性强的政务公开工作规程,纳入行政管理工作全过程,清单中事项涉及的“五公开”和解读、回应、评价等各环节都要按照规程操作执行。同时,严格落实公开前保密审查机制,妥善处理好政务公开与保守国家秘密的关系。
(五)探索试点工作特色亮点。各试点单位要立足基层政府直接联系服务群众的实际,充分发挥主观能动性,在公开要素、试点内容、体制机制、模式路径、手段方式、宣传推广等方面大胆探索,先行先试,努力形成独有的特色亮点,力争试出新成效,总结好经验。要通过开展社会评价或者第三方评估等方式,广泛收集公众对试点工作的评价意见,持续改进工作,不断提升公众满意度和获得感。
四、工作进度
(一)方案制订阶段(2017年8月)。各试点单位要围绕贯彻落实试点任务制订具体工作方案,于2017年8月底前报省政府政务公开办公室和所在设区市政府备案。
(二)事项梳理阶段(2017年9月—2017年10月)。各试点单位组织相关部门梳理政务公开事项,编制政务公开事项标准目录,于2017年10月底前报省政府政务公开办公室和所在设区市政府备案。
(三)组织落实阶段(2017年11月—2018年6月)。各试点单位统筹组织辖区内有关单位,按照政务公开事项标准目录推进政务公开工作,2018年6月底前完成各项试点任务并形成工作总结。
(四)总结验收阶段(2018年7月—2018年8月)。各设区市政府要于2018年7月底前,对本地试点总体情况、主要做法和成效、存在的问题及建议等进行总结,形成试点工作报告,报送省政府政务公开办公室。省政府政务公开办公室牵头,组织省市相关部门,对试点单位试点情况进行检查验收,形成全省试点工作总体报告,经省政府同意后上报国务院办公厅。
五、保障措施
(一)加强组织领导。全省试点工作在省政务公开工作领导小组的统筹指导下,由省政府政务公开办公室具体负责协调督促,建立试点推进工作机制,组织开展定期检查。省级各有关部门要明确分管领导和承办处室,主动介入,加大对试点工作的指导推进力度,随时掌握情况,及时解决问题。各设区市政府要确定一位领导同志统筹负责,明确具体措施,支持各试点单位开展试点工作,协调市级各部门加强业务指导,强化对辖区试点单位试点任务落实情况的检查督查。各试点市(县、区、开发区、示范区、新区)政府(管委会)是试点工作的落实主体,行政首长对试点工作负总责,要确定一位主管负责同志,建立协调机制,加强工作力量,落实工作经费,按照试点工作的目标要求、内容进度,精心组织实施,确保取得实效。
(二)强化工作交流。建立省市县推进试点工作联络员制度,各设区市和试点单位要确定一名联络员负责相关的沟通联络工作,于本方案印发5个工作日内将主管负责同志和联络员名单报省政府政务公开办公室。省政府门户网站在首页开设试点工作专题,集中展示各试点单位的试点工作情况。各试点单位要采取多种方式加强交流,促进相互学习借鉴。省政府政务公开办公室要跟踪了解试点工作进展情况,适时对试点单位的经验做法组织交流。
(三)做好检查评估。试点工作启动后,各试点单位每两周向省政府政务公开办公室和所在设区市政府报送一次试点工作进展情况,各设区市政府每月向省政府政务公开办公室报告一次协调推进情况、存在问题及下一步工作措施,省级各有关部门每月向省政府政务公开办公室报告一次对试点单位的业务指导情况。省政府政务公开办公室组织省级各有关部门定期对试点工作进行检查并通报检查结果,对试点工作成效突出的地方将在全省政务公开工作绩效评估中予以加分。




陕公网安备 61011102000072号

